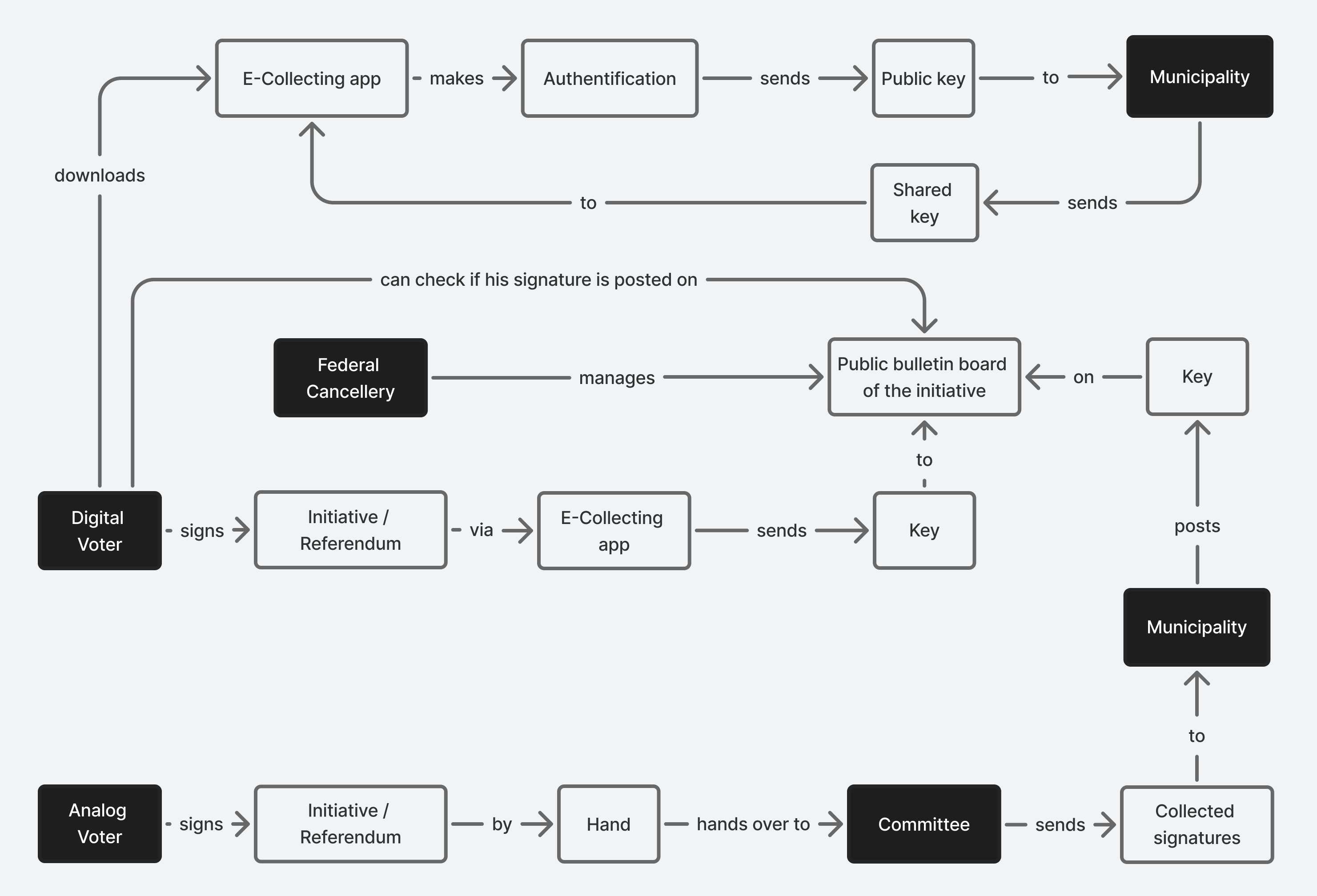
E-Collecting

Durch elektronische Unterschriften, werden die Unterschriftensammlungen für Volksbegehren fälschungssicher und der Sammlungsaufwand geringer. Das stärkt die demokratische Teilhabe in der Schweiz. Gleichzeitig muss der bewährte Prozess der handschriftlichen Unterschrift erhalten bleiben. Ein Mechanismus soll sicherstellen, dass niemand sowohl elektronisch als auch von Hand unterschreibt. Dabei darf auch nicht erkennbar sein, wer eine Initiative unterstützt. In zwei Tagen wurden im Rahmen eines Hackathons Nutzerbedürfnisse erfasst, ein E-Collecting-Protokoll weiterentwickelt und ein Prototyp einer E-Collecting-App erstellt.


Entwickelt 2025 für die Bundeskanzlei in Zusammenarbeit mit der Berner Fachhochschule (BFH).
Mehr Informationen auf Github.

Low-Tech Solarspeicher

Ein Balkonsolarkraftwerk bietet Verbraucher:innen eine niederschwellige Möglichkeit, einen Beitrag zur Energiewende zu leisten und Energiekosten einzusparen. Wird der erzeugte Strom nicht selber verbraucht, kann er mit einer geringen Vergütung ins Stromnetz eingespeist werden. Den Strom für den Eigenbedarf zu speichern, erfordert normalerweise kostspielige Batterien. Hier kommt der Elektroboiler ins Spiel: Noch 2013 nutzten rund 25 % der Schweizer Haushalte solche Geräte (BFE, 2013). Der mit dem Balkonkraftwerk erzeugte Strom kann im Elektro-Warmwasserspeicher in Wärme umgewandelt und gespeichert werden. Sobald genug Sonnenstrom in den Haushalt fliesst, wird die Wassererwärmung über einen smarten Schalter gestartet.


Umgesetzt, 2025

Smarter Heizkörperthermostat

Smarte Heizkörperthermostate sparen in nicht genutzten Wohnräumen Energie ein und besitzen damit ein bedeutendes energie- und klimapolitisches Potenzial. Damit dieses ausgeschöpft werden kann, ist deren Akzeptanz durch die Nutzer:innen entscheidend. Anhand der Recherche wurden Anforderungen identifiziert, die eine hohe Akzeptanz im Nutzungskontext privater Haushalte fördern. Darauf aufbauend wurde ein Interaktionskonzept entwickelt, das durch ein selbstlernendes System ein individuelles Heizprogramm ermöglicht. Das Designkonzept wurde mithilfe des Technology Acceptance Model (TAM) in einem Akzeptanztest mit potenziellen Nutzer:innen evaluiert. Insbesondere die wahrgenommene Benutzerfreundlichkeit wurde positiv bewertet. Die wahrgenommene Nützlichkeit wurde signifikant tiefer bewertet, was auf die aktuellen politischen und ökonomischen Rahmenbedingungen zurückzuführen ist.


Fachhochschule Graubünden FHGR, 2025
Masterthesis, MSc User Experience Design & Data Visualization

Adaption Wundtherapie

Die COMS-Technologie (Combined Optical and Magnetic Stimulation) ermöglicht die Behandlung von chronischen Wunden. Die Therapie wird stationär, ambulant oder durch die Spitex durchgeführt. Das Ziel des interdisziplinären Bachelorprojektes war die Entwicklung eines Adaptionskonzeptes, um die Behandlung an verschiedenen Körperstellen anwenden zu können. Die Recherche in den unterschiedlichen Behandlungskontexten und der unterschiedlichen Wundstellen bildete die Grundlage der Arbeit. Daraus wurde ein Adaptionskonzept, das allen identifizierten Szenarien gerecht wird, entwickelt.

Zürcher Hochschule der Künste ZHdK, 2019
Bachelorprojekt BA Industrial Design
In Zusammenarbeit mit Naomi Strauss (ETH Zürich) für Piomic
Foto: Hansruedi Rohrer

Mobile

«Tempo Mobile» aus Tokio fertigt Mobiles, die in Zusammenarbeit mit Designern entstehen. Der Schwerpunkt ihrer Produkte liegt auf innovativen Fertigungslösungen in der eigenen Manufaktur sowie auf kinetischen Aspekten. Das Mobile «Looping» dreht geringen Luftbewegungen. Das Flatpack-Produkt wird von die Käufer:innen selbst zusammenbauen.

École cantonale d'art de Lausanne ECAL, 2018
Auftraggeber: Tempo Mobile
Foto: ECAL

Preis inkl. Versandskosten

Redesign Küchenwaage

Die Küchenwaage „Milla“ von Xavax wurde auf ihre Stärken und Schwächen geprüft. Die Resultate aus der Analyse flossen in die Neugestaltung der Waage ein. Dabei waren nebst der formalen Umgestaltung die Faktoren des «Universal Design» von grosser Bedeutung. Universal Design zielt darauf ab, Produkte so zu gestalten, dass sie von allen Menschen – unabhängig von Alter, Fähigkeiten oder körperlichen Einschränkungen – möglichst ohne Anpassungen oder spezielle Lösungen genutzt werden können. So wurden Tasten grösser und lesbarer gestaltet, Schmutzstellen beseitigt und ein kontrastreiches Display eingebaut. Die Gehäuseform wurde unter Berücksichtigung der bestehenden Typologie und der technischen Komponenten vereinfacht und aufgeräumt.

Zürcher Hochschule der Künste ZHdK, 2016
Status: Studie

Update Sitzbank Stadt Bern

In der Stadt Bern wird derzeit eine laufende Erneuerung der öffentlichen Sitzbänke durchgeführt, bei der die bestehenden Modelle durch neue, barrierefreie Varianten ersetzt werden. Statt jedoch auf einen vollständigen Ersatz zu setzen, wäre auch eine Nachrüstung der alten Bänke eine sinnvolle Option. Diese Nachrüstung sieht vor, die Bänke mit Armlehnen auszustatten und unterhalb der Bank einen Orientierungsbügel für sehbehinderte Menschen anzubringen. Zudem lässt sich die Höhe der Bänke durch Schiftelemente an die Bedürfnisse der Nutzer:innen anpassen. Angesichts der aktuellen Klimakrise sollte die öffentliche Hand als Vorbild ressourcenschonend handeln, und eine Nachrüstung stellt hier die umweltfreundlichere Wahl dar. Zudem ist die Stadt Bern, wie in den Medien berichtet, mit finanziellen Herausforderungen konfrontiert, sodass die Nachrüstung auch aus wirtschaftlicher Sicht eine attraktive Lösung wäre. Obwohl der Stadtrat bereits eine Entscheidung für den Ersatz der Bänke getroffen hat, soll das Projekt eine Diskussion zu einer nachhaltigeren Beschaffungspraxis anregen.


Konzept, 2023

DIY Fahrradlicht

In einer transparenten PET-Flasche untergebracht, wird die Elektronik des Fahrradlichtes vor Wasser und Schmutz geschützt. Das eigens entwickeltes Circuitboard und wird von einem Lithium-Ionen-Akku betrieben, der über eine USB-C-Schnittstelle aufgeladen werden kann. Mit einem alten Fahrradschlauch wird das Licht am Fahrrad befestigt.


Bern, 2023
In Zusammenarbeit mit Martin Hertig
Status: Prototyp